首页
中心简介
政务公开
专题专栏
党建廉政
新闻资讯
在线服务
当前位置:
首页
>>
政务公开
>>
政策法规
>>
国家法律、规范性文件
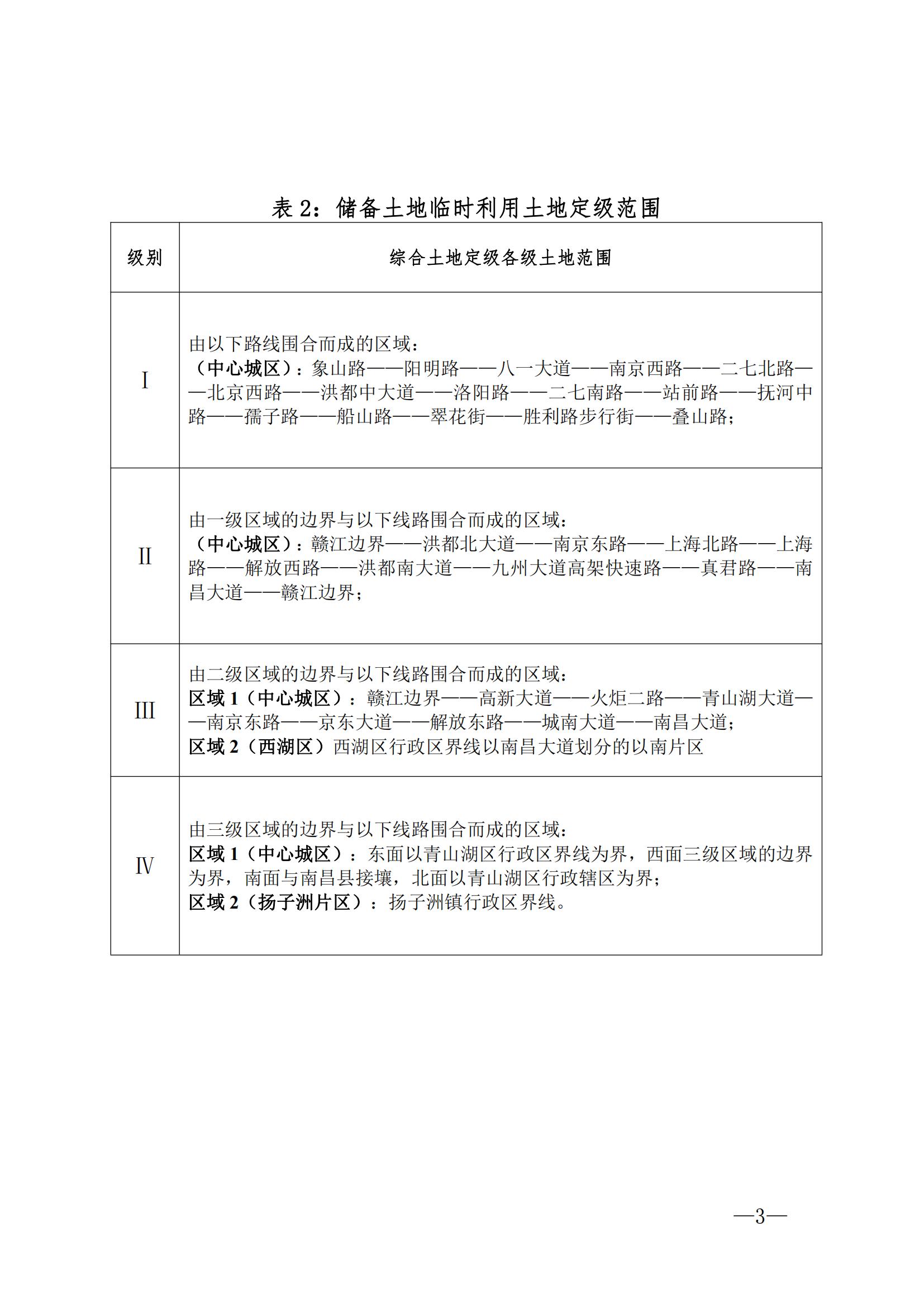
关于印发《南昌市中心城区储备土地临时利用土地定级与基准租金》的通知
浏览人数:
日期:2023-12-05
稿源:资产管理科